首页
首页
发现
发现
使用
使用
登录
注册
登录
注册
关于我们
添加收藏
×
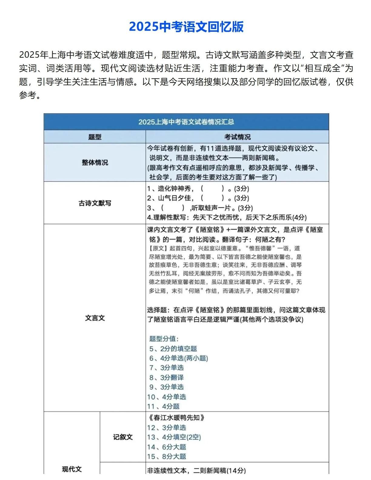
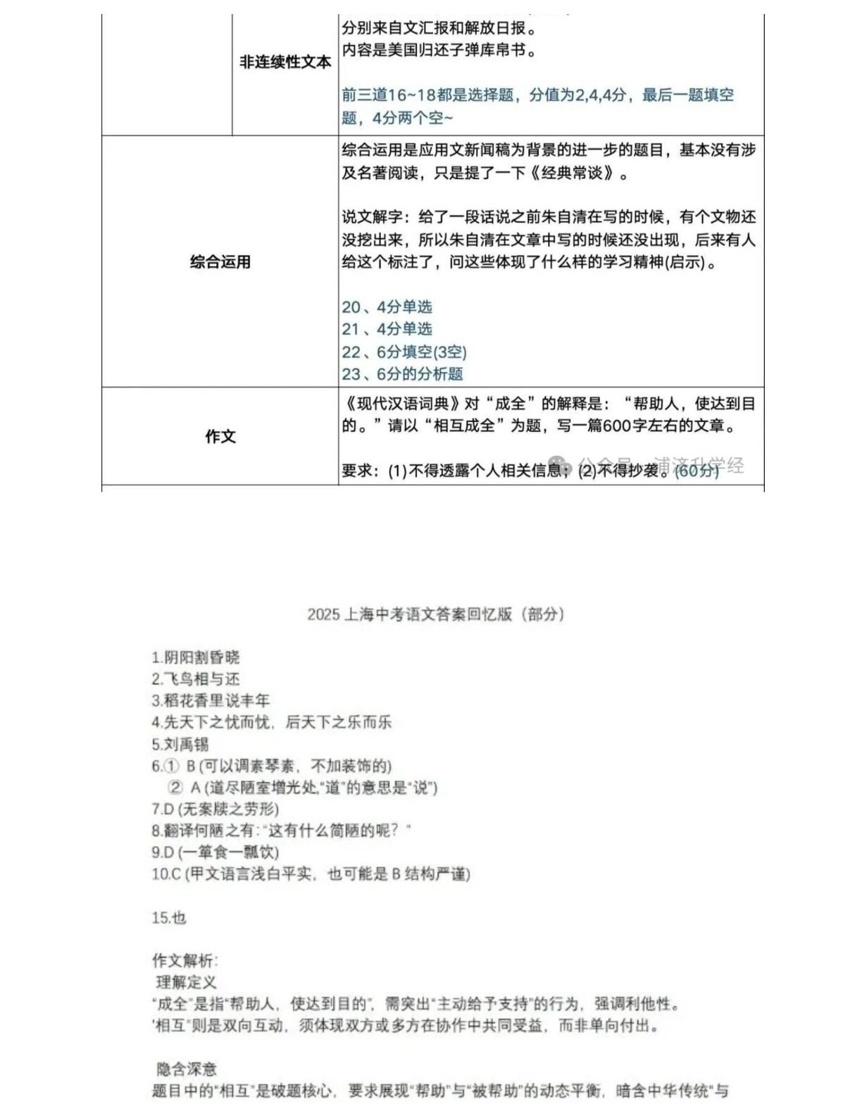
2025上海中考 语文回忆试卷及答案
牵马的蜘蛛
关注
2025-06-16 07:44
|
0
|
0
|
页数: 7
|
大小: 2181 KB
1/7
2/7
剩余5页未读,
继续阅读
点击展开
下载文档
我也收藏
特别重申:本篇文档资料为 “好网角收藏夹” 注册用户(收藏家)上传共享,仅供参考之用,请谨慎辨别,不代表本站任何观点。
好网角收藏夹为网友提供资料整理云存储服务,仅提供信息存储共享平台。
如发现不良信息删除、涉嫌侵权,请
点击这里举报
,或发送邮件到:dongye2016
qq.com。
文档点评
发布
取消
相关文档
相关文章
藏友最新文档
好网角移动端
好网角APP
手机一键收藏
×